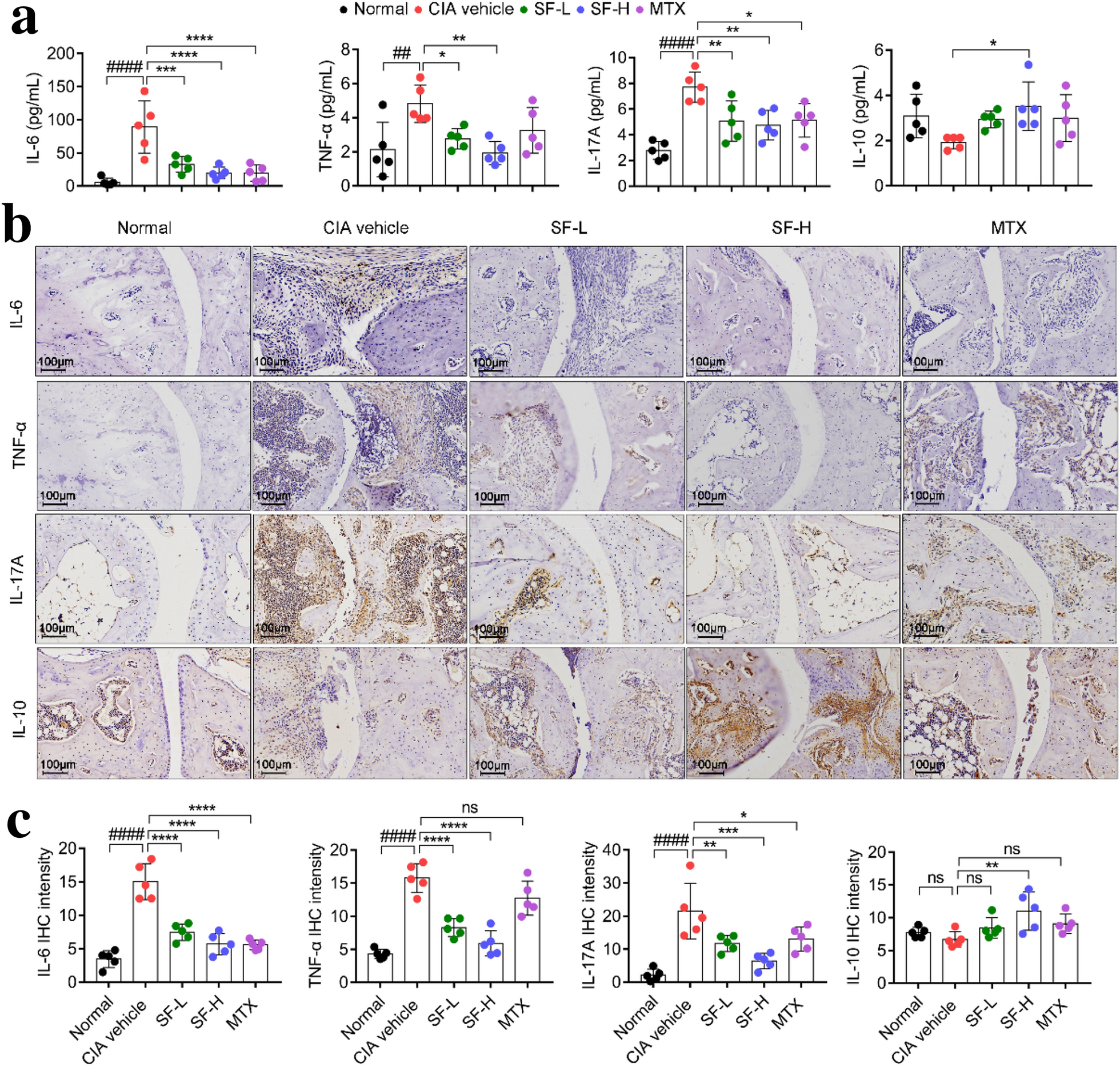
Fig. 4

Effect of SF on inflammatory cytokines in serum and joints of CIA mice. a Levels of TNF-α, IL-6, IL-17A, and IL-10 in mice sera (n = 5). b Representative images of immunohistochemical staining of TNF-α, IL-6, IL-17A, and IL-10 in ankle joints (Scale bars, 100 μm). c Levels of TNF-α, IL-6, IL-17A, and IL-10 in mice ankle joints (n = 5). One-way ANOVA and post hoc Dunnett’s test were performed between multiple groups. ##p < 0.01, ####p < 0.0001, compared with Normal group; *p < 0.05, **p < 0.01, ***p < 0.001, ****p < 0.0001, compared with CIA vehicle group